销售热线:400-008-6690
销售热线:400-008-6690
光伏电池片测试 光伏电池组件测试 实证基地 电站运维测试 产品中心 新闻与活动

26.66%效率新纪录,LECO技术推动工业级TOPCon电池性能跃升

晶硅太阳电池主导光伏产业,其中隧穿氧化层钝化接触(TOPCon)技术已占据超70%的市场份额。尽管实验室与工业级效率持续突破26%,但受限于正面钝化不足、背面金属接触退化及栅线设计欠优,其效率仍显著低于29.4%的俄歇极限。美能大平台钙钛矿电池PL测试仪通过无接触式测试,监测各个工艺段中的异常,了解单节叠层钙钛矿电池的缺陷分布信息

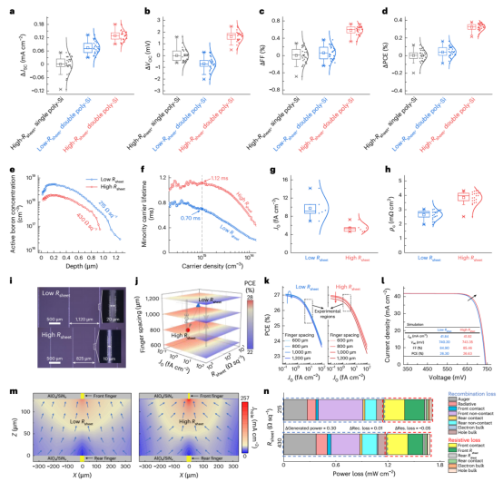
本文提出一种双面协同电性优化方案:正面采用高方阻硼发射极(430 Ω/sq)以增强钝化、降低俄歇复合,并结合窄间距细栅设计(825 μm/10 μm)补偿载流子输运损失;背面创新引入双层隧穿氧化硅/多晶硅结构,外层阻挡银扩散,内层维持界面钝化,同时局部减薄多晶硅以降低寄生吸收。该策略M10尺寸硅片上实现了26.66%的认证效率,开路电压达744.6 mV,填充因子85.57%,双面率提升至88.3%,显著缩小了工业TOPCon电池与理论极限的差距。


电池性能与认证

TOPCon电池进展与认证 

TOPCon电池进展与认证

此前TOPCon电池的开路电压和填充因子分别被限制在~740 mV和~84%左右,主要受限于正面非接触区钝化不足、背面金属化导致的钝化退化以及栅线设计欠优化。本文报道的TOPCon电池在M10尺寸硅片(有效面积313.3 cm²)上实现了26.66%的认证效率,短路电流为13.109 mA,开路电压达744.6 mV,填充因子为85.57%。与俄歇极限相比,该电池的相对电学性能达到93.8%,不仅远超此前TOPCon电池的91.6%,也逼近了最先进的硅异质结电池水平。


高方阻发射极设计

高阻硼发射极设计与性能分析 

高阻硼发射极设计与性能分析

传统硼发射极的方阻通常控制在100-300 Ω/sq之间,以平衡载流子输运、界面钝化和接触性能。但激光增强接触优化(LECO)工艺的出现显著改善了银硅接触,使得向高方阻发射极的转变成为可能。高方阻发射极不仅能降低硼扩温度和时间、减少热预算,还能增强钝化性能,有助于提高开路电压。

本研究中,高方阻发射极(430 Ω/sq)相比传统低方阻发射极(215 Ω/sq)具有更低的活性硼浓度和扩散深度,这不仅改善了界面钝化,还减少了与硅衬底的俄歇复合。钝化测量显示,高方阻发射极样品的有效少子寿命从0.70 ms提升至1.12 ms,复合电流密度从~9 fA/cm²降至~5 fA/cm²,光致发光和电致发光结果也证实了钝化质量的改善。

然而,高方阻发射极对银电极的接触电阻产生了负面影响,这需要通过后续的栅线优化来补偿。


正面栅线优化

双层多晶硅微观结构表征 

双层多晶硅微观结构表征

为补偿高方阻发射极带来的载流子输运损失,必须优化正面栅线设计。本研究中,高方阻发射极的最佳栅线间距约为825 μm,明显窄于低方阻发射极的1120 μm。同时,栅线宽度从~20 μm减小到~10 μm,既减少了光学遮挡,也降低了银浆消耗

仿真结果表明,较小的栅线间距能在更宽的方阻和复合电流密度范围内实现高效率,对参数波动的容忍度更高。栅线优化对高方阻器件尤为关键,因为高方阻器件需要更小的栅线间距来弥补横向载流子输运的限制,从而提升填充因子。载流子输运路径分析显示,高方阻器件中空穴被限制在发射极内横向输运,而低方阻器件中空穴先垂直穿过硅衬底再横向输运。因此,减小编织间距对高方阻器件更为必要。


背面双层多晶硅设计

双层多晶硅设计及性能分析 

双层多晶硅设计及性能分析

背面双层多晶硅结构是本研究的另一核心创新。透射电镜和能谱分析显示,在单层多晶硅样品中,银原子完全穿透多晶硅层渗入硅衬底;而在双层多晶硅样品中,外层多晶硅阻挡了大部分银的渗透,内层氧化硅层则进一步阻止银向衬底侵入。银在穿透外层后遇内层氧化硅转而横向扩展,形成碗状结构,但未突破内层氧化硅。

选区电子衍射分析表明,双层多晶硅样品仅显示硅的衍射环,而单层样品中同时存在银的衍射环,证实了双层结构阻挡银扩散的有效性。高分辨透射电镜进一步显示,双层结构中的内层多晶硅具有更高的结晶度,降低了晶界密度,有效阻止银渗透;而外层多晶硅的非晶结构提供了可控的银扩散通道,有利于形成欧姆接触。

钝化性能方面,双层多晶硅结构的有效少子寿命从3.54 ms提升至5.87 ms,载流子寿命从22.5 μs提升至25.6 μs。二次离子质谱分析表明,双层多晶硅样品在硅衬底中的氧和磷浓度显著降低,意味着缺陷减少。相应地,隐含开路电压从752 mV提升至757 mV。


双面率优化

背面多晶硅的局部减薄是本研究的另一重要举措。在非金属化区域选择性刻蚀外层多晶硅后,电池在背面光照下的量子效率显著提升。实验显示,将多晶硅厚度从100 nm减至40 nm,背面光照下的短路电流密度增加2.88 mA/cm²。光学仿真表明,多晶硅每减薄10 nm,寄生吸收损失降低约0.40 mA/cm²,硅衬底有效吸收增加约0.32 mA/cm²。最终,电池的双面率从~83.4%提升至~88.3%,对实际双面发电量具有积极意义。


本研究通过双面协同策略显著提升了工业级TOPCon电池的性能,实现了26.66%的认证效率。正面高方阻硼发射极改善了钝化质量,优化的栅线设计减少了输运损失;背面双层多晶硅结构有效阻挡了银扩散,保护了界面钝化,实现了757 mV的隐含开路电压。这些改进共同促成了744.6 mV的开路电压和85.57%的填充因子。背面多晶硅局部减薄将双面率提升至88.3%,降低了寄生吸收,提高了背面光照下的发电量。本研究为缩小工业TOPCon电池与理论极限之间的效率差距提供了有效的技术路径。


大平台钙钛矿电池PL测试仪

联系电话:400 008 6690 

联系电话:400 008 6690

大平台钙钛矿电池PL测试仪通过非接触、高精度、实时反馈等特性,系统性解决了太阳能电池生产中的速度、良率、成本、工艺优化与稳定性等核心痛点,并且结合AI深度学习,实现全自动缺陷识别与工艺反馈。

 PL高精度成像采用线扫激光,成像精度75um/pix(成像精度可定制)

 支持 16bit 颜色灰度同时清晰呈现高亮区域(如无缺陷区)低亮区域(如缺陷暗斑)

 高速在线PL检测缺陷检测速度 ≤ 2s,漏检率 < 0.1%;误判率 < 0.3%

 AI缺陷识别分类训练实现全自动缺陷识别与工艺反馈

美能大平台钙钛矿电池PL测试仪采用无接触式测试方式,可实时监测钙钛矿电池各工艺段中的薄膜质量异常,精准定位单结及叠层电池中的缺陷分布。

原文参考:Dual-side electrical refinement enables efficient industrial tunnel oxide passivating contact silicon solar cells

希望了解更多? 请联系我们

要获取有关这些故事或美能集团的详细信息,请与我们联系。

请联系我们

相关产品

业务咨询

快速交付与全面支持

通过现场操作指导和售后技术支持,为客户提供从产品到生产线运行的全程支持

企业介绍 招贤纳士 隐私声明 条款

苏ICP备2020061695号-5 版权所有 © 2026 江苏美能测试集团有限公司
×

名字 *

公司

职称

电子邮件 *

电话号码 *

城市 *

国家

请选择产品

我有兴趣接受有关以下内容的信息 *

我的留言

提交