NiOₓ表面电化学活性位点的高效钝化及其在钙钛矿电池中的应用
镍氧化物(NiOₓ)是钙钛矿太阳能电池(PSCs)中广泛使用的空穴传输层,但其与钙钛矿界面之间的化学反应常导致器件效率下降与稳定性不足。美能QE量子效率测试仪可用于精确测量太阳电池的EQE与光谱响应,帮助优化界面工程和背接触设计,从而提升电池的量子效率和整体性能。
本研究发展了一种基于循环伏安法的电化学方法,用于直接量化NiOₓ表面具有氧化还原活性的位点数量。通过将含咔唑基团的磷羧酸分子键合于这些活性位点,可显著降低表面反应性,进而提升器件性能。研究进一步揭示了高效钝化需同时具备布朗斯特酸与还原剂双功能基团,为界面工程提供了清晰的分子设计准则。
镍氧化物(NiOₓ)
NiOₓ因其合适的能级与良好的空穴提取能力,成为高效p-i-n型钙钛矿太阳能电池的关键空穴传输材料。然而,其表面存在多种镍氧化态(如Ni³⁺等),易与钙钛矿中的碘离子及有机阳离子发生氧化还原反应,导致界面降解与器件性能衰退。常见的表面修饰策略是使用含磷羧酸锚定基团的自组装单层,但钝化效果与分子结构之间的关系尚不明确,需建立可靠的定量评价方法。
研究思路与方法
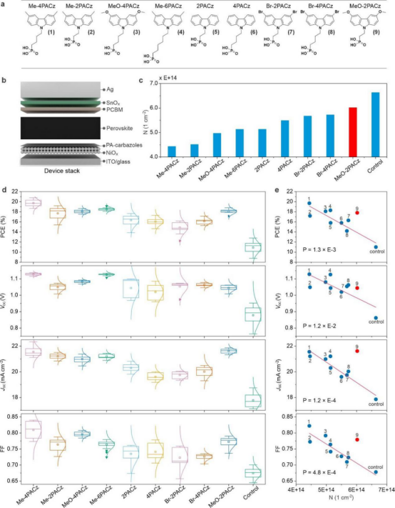
(a) NiOₓ表面结构与物种示意图(b)不同NiOₓ薄膜前驱体的照片及对应的SEM图像,(c)纳米颗粒NiOₓ薄膜的连续循环伏安扫描图(d)不同类型NiOₓ的循环伏安扫描对比
本研究以纳米颗粒NiOₓ为模型体系,通过在水相电解质中进行循环伏安测试,在0.1 V至0.65 V(vs. Ag/AgCl)电位区间内,定量积分氧化还原电流,定义表面反应性参数N(单位:cm⁻²),其值与活性位点密度成正比。系统考察了一系列具有不同侧基(CH₃、OCH₃、Br等)及连接链长度的磷羧酸咔唑衍生物,并通过制备完整钙钛矿太阳能电池(结构:ITO / NiOₓ / SAM / 钙钛矿 / PEACl / PCBM / SnOₓ / Ag),关联N值与器件性能参数。
N值与器件效率呈显著负相关
(a)纳米颗粒NiOₓ与NiOₓ/Me-4PACz的循环伏安曲线(b)基于NiOₓ与NiOₓ/Me-4PACz的钙钛矿太阳能电池的电流密度-电压曲线
CV测试表明,经PACz修饰后,NiOₓ的氧化还原电流明显降低,对应N值下降。器件性能统计显示,开路电压、短路电流密度、填充因子及光电转换效率均随N值减小而提高,相关系数具有高统计显著性(P < 0.012)。其中,(4(3,6二甲基9H咔唑9基)丁基)膦酸(Me4PACz)效果最佳,N值最低(4.44×10¹⁴ cm⁻²),器件平均效率最高。
钝化机理:双功能协同作用
(a)磷羧酸咔唑类分子结构(b)不同磷羧酸咔唑分子在NiOₓ上的N值(c)基于不同磷羧酸咔唑钝化NiOₓ的钙钛矿太阳能电池性能(d)N值与钙钛矿太阳能电池性能参数之间的相关性

(a)不同烷基膦酸分子结构(b)基于不同烷基膦酸钝化NiOₓ的钙钛矿太阳能电池性能(c)不同烷基膦酸在NiOₓ上对应的N值
(a) PACz与NiO₂粉末反应10分钟及24小时后的溶液颜色变化(b)MeO-2PACz在乙醇/水溶液中与NiO₂反应前后的紫外-可见吸收光谱(c)在含约10 mM MAI与MABr的0.5 M KCl电解质中,NiOₓ薄膜的循环伏安曲线(d)由循环伏安测量得到的磷羧酸咔唑、I⁻/I⁰、Br⁻/Br⁰的相对氧化电位比较
对比实验证明,单独使用烷基膦酸或咔唑均无法实现高效钝化。有效的表面修饰需同时满足:
磷羧酸基团作为布朗斯特酸,通过酸碱反应与表面NiOH/NiO结合;
咔唑基团作为还原剂(HOMO能级 ≤ 5.4 eV),将表面Ni³⁺还原为Ni²⁺,并伴随质子转移。
该机理得到以下证据支持:含供电子甲氧基的PACz分子更易被NiO₂氧化为自由基阳离子(紫外可见光谱证实),且其钝化效果优于含吸电子溴基的衍生物。
电化学方法的普适性与预测价值
该方法适用于不同工艺(溅射、溶胶凝胶、纳米颗粒)制备的NiOₓ薄膜。N值不仅可预测器件初始效率,也与准费米能级分裂测试所反映的非辐射复合损失趋势一致。该方法可作为快速筛选钝化分子、优化工艺稳定性的有效工具。
c
美能QE量子效率测试仪
联系电话:400 008 6690
美能QE量子效率测试仪可以用来测量太阳能电池的光谱响应,并通过其量子效率来诊断太阳能电池存在的光谱响应偏低区域问题。它具有普遍的兼容性、广阔的光谱测量范围、测试的准确性和可追溯性等优势。
▶兼容所有太阳能电池类型,满足多种测试需求
▶光谱范围可达300-2500nm,并提供特殊化定制
▶氙灯+卤素灯双光源结构,保证光源稳定性
原文参考:Electrochemical quantification of phosphonic acid passivated surface sites of NiOx for perovskite solar cells